Retour : page principale > sommaire eFlore v5 > Réflexion collégiale 2011
Présentation de la maquette mockingbird
Voir maquette mockingbird remaniée après réunion du 27 juin
recherche simple / avancée
taches regroupées en versions correspondant à 15 journées de travail
FICHE TAXON : Paquets d'info
1 à 13 = catégories, dans chaque catégorie il y a des données provenant de différents projets
1/ Nomenclature
nom sélectionné + basionyme, nom retenu + basionyme, nn, nom français (lien vers noms vernaculaires), synonymes nom-tax-ortho-malappl-douteux-pp, homonyme, correspondances
dans page du bloc : faire figurer les commentaires dans Interface de consultation des référentiels en cours de travail
2/ Illustrations
vignettes en bandeau défilant
externe : flickR, google
3/ Classification
sup. et inf. en arborescence (cliquable)
4/ Statuts protection
présenter l'info par zone géo puis cliquer pour avoir + d'infos sur les textes de lois
5/ Cartographie
Obs. du réseau : carte de France + carte google
Répartition
Statuts protection : présenter l'info par zone géo puis cliquer pour avoir + d'infos sur les textes de lois
externe : gbif
6/ Descriptions
sources disponibles (Coste, flora Bell, Baseveg)
ou une par défaut
externe : wikipédia
7/ Phytosocio
Baseveg, Sophy
8/ Biblio (bouton)
9/ Autres informations (bouton)
Bdnff
les 3 statuts origine, introduction, culture de BDTFX
10/ Métadonnées (bouton)
11/ Export
Fiche téléchargeable
widget : cliquer sur le picto dédié de chaque bloc
12/ liens vers d'autres sites (picto)
et inclure l'affichage des données de ces sites dans les autres blocs (webservices) Gbif, EoL, wikipédia,...
13/ clé d'identification
Fiches genres et familles : la clé d'identification de Coste dont une photo de chaque espèces du genre, la plus représentative pour les familles
blocs, agencer dans la fiche taxon, à cliquer pour développer (remplacent les onglets actuels)
2 formats : un mode miniature (bloc) et un mode page
- mode miniature (bloc) avec croix (x) et rouage + widget
rouage : pour choisir ce qu'on affiche dans miniature (indiquer dans le bas du bloc)
widget : ouvre pop-pup avec url
blocs Ă dimension fixe en hauteur et largeur cf COEL
- mode page : liste déroulante (à la place du rouage) façon d'afficher des données, hiérarchisable
--
MOTEUR de RECHERCHE (pistes)
- Expert
cf recherche avancée Interface de consultation des référentiels en cours
format formulaire
- débutant
format formulaire simplifié
+ Naviguer par carte mentale dans la hiérarchie des taxons
+ noms français mis en avant
+ par zone géo
+ par critères d'identification (couleur de la fleur, type de feuillage, type de fleur... )
+ par galerie photo (arborer/ classifier famille genre espèces), au hasard
[voir pour un MR global toutes zones géo plus de choisir sa zone]
Rmq complétion : liste rangée par rang taxo en plus de l'alpha
--
AFFICHAGE du RÉSULTAT de la RECHERCHE (pistes)
plusieurs modes avec possibilités de naviguer de l'un à l'autre : Expert accède à tout, Grand public que au dernier
- cf tableau résultats Interface de consultation des référentiels en cours + vignette photo + chorologie (Expert)
- liste de noms (tous) (tri par rang taxo en plus de l'alpha) (Expert)
- liste de noms retenus seulement avec vignettes (1 photo, 1 dessin coste et carte répartition) (tri par rang taxo en plus de l'alpha) (Expert et Grand public)
(affichage du résultat de la rech : récupérer les noms des autres bases... non prioritaire)
--
A FAIRE pour le 27 juin 2011
- tableau : liste 1 à 13 en tableau (horizontal les catégories 1 à 13, vertical les projets voir wiki eflore (bdnff, baseveg..., ajouter wikipédia, gbif...tropicos)
- modules de 1 à 12 (blocs et page), les différents MR, les diff. aff résult.
Affichage
- faire maquette complète dans interface site (comme actuellement)
- faire proposition maquette plein écran (taille de l'écran de l'utilisateur) avec bandeau applicatif (mm principes pr toutes les appli de tela)
[voir feuille petit carreau]
--
- Pour naviguer : picto pour chaque paquet
- "Vos données" : à réfléchir en fonction des fonctionnalités de participation/ interactivité
?? forum avec affichage des propositions et systèmes de validation/ modération
- liens permanents : à voir avec les possibilités d'export
? terminologie :
pourquoi ne pas remplacer taxon par nom retenu
--
Retour enquĂŞte
Tableau des suggestions
- Améliorer la présentation : répartition, illustrations, obs. terr. [description]
- (Très) favorable : (bien que satisfait de la présentation actuelle du MR, du Rés. rech. et des infos sur les taxons)
Choisir l'affichage en mode expert ou grand public :
possibilité de différencier le nom des blocs pour les adapter au mode choisis --> (à voir)
attention dans recherche via google par exemple, quel mode sera proposé ? --> débutant par défaut
où ? pages Accueil bota, eFlore, -->référentiels (mémorisation du mode, fonction "mes options")
Choisir son moteur de recherche : où ? pages Accueil bota, eFlore, --> référentiels (mémorisation du mode, fonction "mes options")
Sélectionner les info qui intéressent : blocs 1 à 13 avec petite croix en haut à gauche (x) pour les fermer (par défaut : tous les blocs, page mémorise les blocs fermés pour la consultation actuelle, fonction "mes options" pour choisir son affichage par défaut)
Moduler l'agencement des info : blocs 1 à 13 déplaçables dans la fiche taxon (mémorisation de la page pour la consultation actuelle, fonction "mes options" pour retenir l'agencement par défaut)
- (Très) favorable : export perso et export pour autre site
- (Très) favorable : contribuer pour signaler une erreur, fournir des images, obs. terr. [fournir des descriptions, faire un commentaire]
Revue et réorganisation des idées reportées dans le freemind.
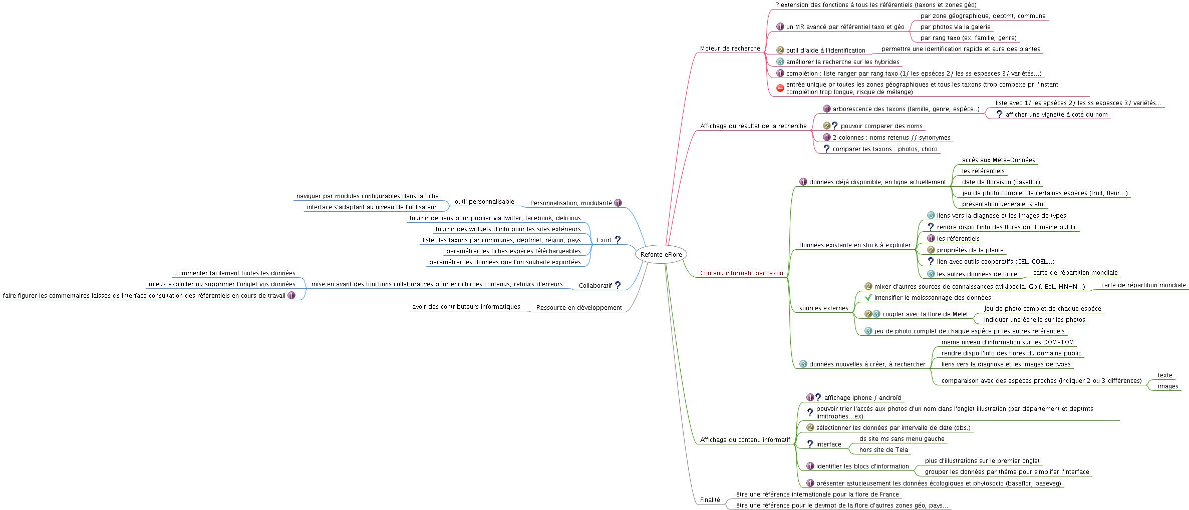
avec début de priorisation ; à compléter / valider par l'équipe informatique. Voir l'image
Affichage global eflore : 3 possibilités
1- format site (700 + menu gauche = 960), page actuelle
2- dans le site Tela sans menu de gauche, avec le bandeau du haut (960)
3- idem CEL, page dédiée à eFlore, largeur adaptable
Rmq Aspect négatif page externe au site Tela :
- philosophie, historique création outl eFlore / lien avec le réseau
- durée devpmt
Rmq modularité / personnalisation
- blocs modulables ds papyrus utilisent javascript, RAS
- blocs OK pr iphone (voir fiche Tela insecta)
- paquets, blocs de quoi : carto, Phyto... ???
SUITE
en 1 - définir les paquets de contenus informatifs
voir http://www.tela-botanica.org/wikini/eflore/wakka.php?wiki=EfloreApi01
lister dans wiki pour complément et validation) + soumettre à qq membres du CST
en 2 - faire maquette mockingbird / principe affichage n° 2
puis doodle réu pour discuter sur maquette
Le résultat du bainstorming a été repris dans un freemind. Voir l'image
Réunion du 27 juin
Présentation de la maquette mockingbird
Voir maquette mockingbird remaniée après réunion du 27 juin
- Rediscuter et préciser notions :
recherche simple / avancée
- décomposer l'interface en tâches et versions (Mareva, Delphine)
taches regroupées en versions correspondant à 15 journées de travail
- les développements seront mis en ligne dans un espace de test
Point du 19 mai
FICHE TAXON : Paquets d'info
1 à 13 = catégories, dans chaque catégorie il y a des données provenant de différents projets
1/ Nomenclature
nom sélectionné + basionyme, nom retenu + basionyme, nn, nom français (lien vers noms vernaculaires), synonymes nom-tax-ortho-malappl-douteux-pp, homonyme, correspondances
dans page du bloc : faire figurer les commentaires dans Interface de consultation des référentiels en cours de travail
2/ Illustrations
vignettes en bandeau défilant
externe : flickR, google
3/ Classification
sup. et inf. en arborescence (cliquable)
4/ Statuts protection
présenter l'info par zone géo puis cliquer pour avoir + d'infos sur les textes de lois
5/ Cartographie
Obs. du réseau : carte de France + carte google
Répartition
Statuts protection : présenter l'info par zone géo puis cliquer pour avoir + d'infos sur les textes de lois
externe : gbif
6/ Descriptions
sources disponibles (Coste, flora Bell, Baseveg)
ou une par défaut
externe : wikipédia
7/ Phytosocio
Baseveg, Sophy
8/ Biblio (bouton)
9/ Autres informations (bouton)
Bdnff
les 3 statuts origine, introduction, culture de BDTFX
10/ Métadonnées (bouton)
11/ Export
Fiche téléchargeable
widget : cliquer sur le picto dédié de chaque bloc
12/ liens vers d'autres sites (picto)
et inclure l'affichage des données de ces sites dans les autres blocs (webservices) Gbif, EoL, wikipédia,...
13/ clé d'identification
Fiches genres et familles : la clé d'identification de Coste dont une photo de chaque espèces du genre, la plus représentative pour les familles
blocs, agencer dans la fiche taxon, à cliquer pour développer (remplacent les onglets actuels)
2 formats : un mode miniature (bloc) et un mode page
- mode miniature (bloc) avec croix (x) et rouage + widget
rouage : pour choisir ce qu'on affiche dans miniature (indiquer dans le bas du bloc)
widget : ouvre pop-pup avec url
blocs Ă dimension fixe en hauteur et largeur cf COEL
- mode page : liste déroulante (à la place du rouage) façon d'afficher des données, hiérarchisable
--
MOTEUR de RECHERCHE (pistes)
- Expert
cf recherche avancée Interface de consultation des référentiels en cours
format formulaire
- débutant
format formulaire simplifié
+ Naviguer par carte mentale dans la hiérarchie des taxons
+ noms français mis en avant
+ par zone géo
+ par critères d'identification (couleur de la fleur, type de feuillage, type de fleur... )
+ par galerie photo (arborer/ classifier famille genre espèces), au hasard
[voir pour un MR global toutes zones géo plus de choisir sa zone]
Rmq complétion : liste rangée par rang taxo en plus de l'alpha
--
AFFICHAGE du RÉSULTAT de la RECHERCHE (pistes)
plusieurs modes avec possibilités de naviguer de l'un à l'autre : Expert accède à tout, Grand public que au dernier
- cf tableau résultats Interface de consultation des référentiels en cours + vignette photo + chorologie (Expert)
- liste de noms (tous) (tri par rang taxo en plus de l'alpha) (Expert)
- liste de noms retenus seulement avec vignettes (1 photo, 1 dessin coste et carte répartition) (tri par rang taxo en plus de l'alpha) (Expert et Grand public)
(affichage du résultat de la rech : récupérer les noms des autres bases... non prioritaire)
--
A FAIRE pour le 27 juin 2011
- tableau : liste 1 à 13 en tableau (horizontal les catégories 1 à 13, vertical les projets voir wiki eflore (bdnff, baseveg..., ajouter wikipédia, gbif...tropicos)
- modules de 1 à 12 (blocs et page), les différents MR, les diff. aff résult.
Affichage
- faire maquette complète dans interface site (comme actuellement)
- faire proposition maquette plein écran (taille de l'écran de l'utilisateur) avec bandeau applicatif (mm principes pr toutes les appli de tela)
[voir feuille petit carreau]
--
- Pour naviguer : picto pour chaque paquet
- "Vos données" : à réfléchir en fonction des fonctionnalités de participation/ interactivité
?? forum avec affichage des propositions et systèmes de validation/ modération
- liens permanents : à voir avec les possibilités d'export
? terminologie :
pourquoi ne pas remplacer taxon par nom retenu
--
Retour enquĂŞte
Tableau des suggestions
- Améliorer la présentation : répartition, illustrations, obs. terr. [description]
- (Très) favorable : (bien que satisfait de la présentation actuelle du MR, du Rés. rech. et des infos sur les taxons)
Choisir l'affichage en mode expert ou grand public :
possibilité de différencier le nom des blocs pour les adapter au mode choisis --> (à voir)
attention dans recherche via google par exemple, quel mode sera proposé ? --> débutant par défaut
où ? pages Accueil bota, eFlore, -->référentiels (mémorisation du mode, fonction "mes options")
Choisir son moteur de recherche : où ? pages Accueil bota, eFlore, --> référentiels (mémorisation du mode, fonction "mes options")
Sélectionner les info qui intéressent : blocs 1 à 13 avec petite croix en haut à gauche (x) pour les fermer (par défaut : tous les blocs, page mémorise les blocs fermés pour la consultation actuelle, fonction "mes options" pour choisir son affichage par défaut)
Moduler l'agencement des info : blocs 1 à 13 déplaçables dans la fiche taxon (mémorisation de la page pour la consultation actuelle, fonction "mes options" pour retenir l'agencement par défaut)
- (Très) favorable : export perso et export pour autre site
- (Très) favorable : contribuer pour signaler une erreur, fournir des images, obs. terr. [fournir des descriptions, faire un commentaire]
Point du 16 mars
Revue et réorganisation des idées reportées dans le freemind.
avec début de priorisation ; à compléter / valider par l'équipe informatique. Voir l'image
Affichage global eflore : 3 possibilités
1- format site (700 + menu gauche = 960), page actuelle
2- dans le site Tela sans menu de gauche, avec le bandeau du haut (960)
3- idem CEL, page dédiée à eFlore, largeur adaptable
Rmq Aspect négatif page externe au site Tela :
- philosophie, historique création outl eFlore / lien avec le réseau
- durée devpmt
Rmq modularité / personnalisation
- blocs modulables ds papyrus utilisent javascript, RAS
- blocs OK pr iphone (voir fiche Tela insecta)
- paquets, blocs de quoi : carto, Phyto... ???
SUITE
en 1 - définir les paquets de contenus informatifs
voir http://www.tela-botanica.org/wikini/eflore/wakka.php?wiki=EfloreApi01
lister dans wiki pour complément et validation) + soumettre à qq membres du CST
en 2 - faire maquette mockingbird / principe affichage n° 2
puis doodle réu pour discuter sur maquette
Brainstorming eFlore du 22 février
Le résultat du bainstorming a été repris dans un freemind. Voir l'image
Point du 1er février 2011
- programmer un temps d'échange, Réunion travail / brainstorming (Andrine, Paul, JP, Delph, Daniel, Élise) [7/02]
- Ă refaire avec un groupe moins experts ? non
- rédiger une actu : réflexion refonte eflore, 3pts +, 3 pts -